根据当代大学生对辅导模式和学习形式的多样化要求,文都教育基于互联网技术及教学教研深度研究,打造 OMO 考研智能学习系统。根据不同用户需求,建立起慧学、集训营、一对 N、体验课等在内的多层级学习体系。其中,慧学系列和集训营系列是文都教育 OMO 考研智能学习系统的两大支柱产品序列。
OMO 慧学系列产品矩阵主要囊括慧学 A、B、C、D 四个分支系列。其辅导侧重区别为:慧学 A 计划系列以线下面授为主,主要面向大学在校考生群体;慧学 B 计划系列以线上直播为主,主要面向因时空因素无法参与实地授课、偏爱线上直播课程的大学在校群体和在职考研群体;慧学 C 计划系列以面授直播结合的 OMO 教学模式为主,主要面向对授课方式有个性化组合需求的考研群体;慧学 D 计划系列以直播录播结合的教学模式为主,主要面向自学为主,需要少量精品课程辅助的考研群体。慧学四大分支系列均采取线上线下相结合的服务模式,满足考生对于不同上课场景、服务场景、课程体量的需求,产品全线覆盖从单科到全科,全方位辅导公共课与专业课,课程教学和学员服务承载于文都智能学习系统,辅导中对应产品可以灵活切换或组合,极大程度上提高了学生的备考效率及成功率。
OMO 集训营系列产品矩阵主要囊括全程营:全年集训营、半年集训营、百日冲分营;阶段营:春季集训营、暑期集训营;以及寄宿营三个系列。集训营系列主要适用于再战、辞职等全日制备考或学期内复习时间充裕的,需要严格集训氛围、有意愿参与集中辅导的学生;寄宿营系列主要适用于再战、辞职等全日制备考,具备自学能力与知识储备但有一定租房压力的学生。集训营系列产品从教学、督学、服务、生活等方面打造全方位立体化辅导模式,全面满足学员及家长的备考需求,为学员的成功保驾护航。
文都 OMO 智能学习系统致力于为学员提供更专业、更科学、更系统的产品,用 27 年教研沉淀和品质服务为每一个考研梦插上自信的翅膀!
OMO 全年集训营 产品矩阵
全年集训营
标准班:五阶课程 + 八维教学服务 + 六维督学服务 + 四维生活服务 + 基础增值模块课 + 提高增值模块课 + 冲刺增值模块课
协议班:标准化服务 + 私人定制公共课 1V1/1VN + 辅导目标保障
半年集训营
标准班:四阶课程 + 八维教学服务 + 六维督学服务 + 四维生活服务 + 提高增值模块课 + 冲刺增值模块课
协议班:标准化服务 + 私人定制公共课 1V1/1VN + 辅导目标保障
暑期集训营
标准班:公共课精品课程 + 八维教学服务 + 六维督学服务 + 四维生活服务
百日冲分营
标准班:三阶课程 + 八维教学服务 + 六维督学服务 + 四维生活服务 + 提高增值模块课 + 冲刺增值模块课 + 辅导目标保障
协议班:标准化服务 + 私人定制公共课 1V1/1VN + 辅导目标保障
寄宿营系列
标准班:测试服务 + 关键节点指导 + 生活管理 + 保险服务
一站式全程服务
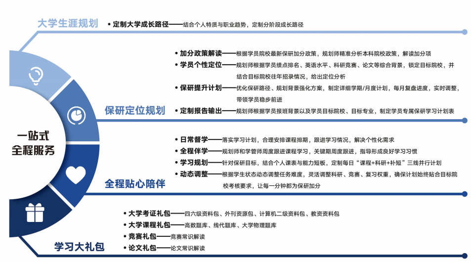
大学生涯规划
定制大学成长路径—— 结合个人特质与职业趋势,制定分阶段成长路径
保研定位规划
加分政策解读—— 根据学员院校最新保研加分政策,规划师精准分析本科院校政策,解读加分项
学员个性定位—— 规划师根据学员绩点排名、英语水平、科研竞赛、论文等综合背景,锁定目标院校,并结合目标院校往年招录情况,给出定位分析
保研提升计划—— 优化保研路径、规划背景强化方案,制定详细学期 / 月度计划,每月复盘进度,实时调整,带领学员稳步前进
定制报告输出—— 规划师根据学员班研背景以及学员目标院校、目标专业,制定学员专属保研学习计划表
全程贴心陪伴
日常督学—— 落实学习计划,合理安排课程排期,跟进学习情况,解决个性化需求
全程伴学—— 规划师和学管师跟班跟进课程学习,关键周期跟进,指导形成良好学习习惯
学习规划—— 针对保研目标,结合个人课表与能力短板,定制每日 “课程 + 科研 + 补短” 三线并行计划
动态调整—— 根据学生状态动态调整任务难度,灵活调整科研、竞赛、复习权重,确保计划始终贴合目标院校考核要求,让每一分钟都为保研加分
学习大礼包
大学考证礼包—— 四六级资料包、外刊资源包、计算机二级资料包、教资资料包
大学课程礼包—— 高数题库、线代题库、大学物理题库
竞赛礼包—— 竞赛常识解读
论文礼包—— 论文常识解读
集训营产品的优势总结
师资力量强大
课程设置科学合理
全面的服务体系
良好的学习氛围
增值课程丰富
个性化辅导
生活保障完善
集训营优势详解
师资力量强大:文都的师资都是由教研院统一筛选,严格培训,皆是教学经验丰富、有多年教龄的专职老师。这些老师不仅自身履历优秀,而且一直活跃在考研行业教学一线,能够精准把握学生的需求和考试的重点。
课程设置科学合理:集训营系列的课程安排全部由科学的产品设计、严谨的教研打磨以及客观的课程反馈层层把控,所有课程内容紧扣大纲,直接核心与重点。此外,还包含大量的刷题带练课程和严格的督学管理,确保学生能够 “学得懂”、“做得会”、“考得上”。
全面的服务体系:八维教学服务和六维督学服务,包括但不限于课前预习、作业管理、学情反馈、班级管理、关键节点指导及心理疏导等,确保每一位学生都能得到个性化的关注和支持。
良好的学习氛围:线下集训学习气氛浓厚,大家都是你追我赶的状态,有助于激发学生的学习动力。同时,通过集中封闭管理帮助学生形成良好的生活状态和学习习惯。
增值课程丰富:除了正课外,文都还提供多种增值课程,如基础增值模块课、提高增值模块课、冲刺增值模块课等,旨在先行、补充、提升、带练,进一步巩固和拓展学生的知识面。
个性化辅导:针对不同学生的基础水平和学习需求,文都设置了标准班、加强班等多种营型,并且提供培优补弱答疑服务,确保每位学生都能获得最适合自己的学习体验。
生活保障完善:集训基地环境优雅,设施齐全,为全封闭学生提供人身安全保险。寄宿营还提供不同房型选择,满足不同学生的居住需求,确保学生可以全身心投入学习,无需为生活琐事分心。
六边形战士
综合背景提升辅导(大一至大二)
学业成绩提升
1V1 提升:高数、英语等公共课程由文都全职老师 1V1 授课,经验丰富;专业课老师皆为已上岸名校且专业对口的学霸导师 1V1 讲解重点、难点、考点,提供学习方法与经验,指导作业、复习等,帮助高效提分。
精品录播课
英语能力飞跃
1V1 提升:根据学员情况制定四六级学习 1V1 方案,针对薄弱环节深度辅导,攻克重难点,快速提高英语能力,助力高分。
精品录播课
学科竞赛辅导
1V1 提升:涵盖大英赛、外研社、蓝桥杯、数模美赛、国赛等各类比赛,由斩获全国或者国一等奖的导师对学员进行一对授课,介绍解读比赛,深度指导各类型题答题技巧,帮助学员有效备战。
精品录播课
学科科研指导
1V1 提升:由人文社科和理工科方向有经验的硕博、大学老师授课,涵盖文献检索、选题、投稿等,帮助学习论文写作系统知识,掌握框架、模型、选题等,培养科研素养。
精品录播课
夏令营 / 预推免辅导(大二)
保研申请指导
招生信息速达:根据学员目标院校,制定学员专属院校投递表,帮助学员关注夏令营、预推免阶段的网申动态、参营入营时间、推免抢报信息等,并进行 1V1 信息提醒,协助学员再推免高峰期及时高效地掌握院校信息。
投递策略制定:网申专项组老师结合经验和近 3 年投递情况,在夏令营和预推免前提供策略指导、招录分析,梳理院校价值洼地,增加梦校入营率。
中英文文书指导:提供保研文书系统指导和优质模板,文书专项组老师根据学员申请院校与专业,1V1 精修中英文个人陈述、推荐信、导师邮件、自我介绍等,打造精美文书。
导师套磁指导:结合学员个人情况收集投递院校老师相关信息,体现出自己的优势特长,展现与导师方向的契合点,指导撰写套磁邮件。
保研笔面指导
笔试专项指导:根据学员目标院校,制定学员专属院校投递表,帮助学员关注夏令营、预推免阶段的网申动态、参营入营时间、推免抢报信息等,并进行 1V1 信息提醒,协助学员再推免高峰期及时高效地掌握院校信息。
英语口语面试指导:文都资深英语老师进行基础测评、短强化、提升口语面试技巧,多轮次模拟提高应试能力。
综合面试备战指导:面试技巧提升,夏令营至推免提供多次模拟训练,丰富经历,提高应试能力。
营后复盘优化:夏令营结束后,引导学员对夏令营进行整体复盘,查漏补缺,吸取经验教训,找到优势及不足,及时调整预推免投递策略。
填报志愿指导:指导填报院校系统、准备材料、填报步骤,确保目标院校系统提交,提供通过率。




