专业介绍
(一)社会工作考研初试内容
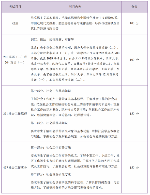
| 考试科目 | 科目内容 | 分值 |
|---|---|---|
| 政治 | 马克思主义基本原理、毛泽东思想和中国特色社会主义理论体系、中国近现代史纲要、思想道德修养与法律基础、形势与政策以及当代世界经济与政治等 | 100 分 |
| 201 英语(二)204 英语(一) | 词汇、语法、阅读理解、写作等注意:由于社会工作属于专硕,因为大部分院校考英语(二),小部分院校考英语(一),有一些学校还可以考 202 俄语或 203 日语。截至 2025 年 5 月,社会工作考研招生院校中,北京大学、北京科技大学、沈阳化工大学、吉林大学(第一批次北语)、东北师范大学、哈尔滨工业大学、黑龙江省社会科学院、上海大学、东南大学、南京航空航天大学、浙江大学、深圳大学等 12 所院校考英语(一),其它院校均考英语(二)。 | 100 分 |
| 331 社会工作原理 | 第一部分:社会工作基础知识了解社会工作的产生背景及其基本假设;了解社会工作的社会功能,把握社会工作在解决社会问题上的基本价值取向和思路;理解社会工作的基本概念、基本特点及其本质;掌握社会工作的基本知识,包括价值观念、理论基础、过程模式等。第二部分:社会学基础知识要求考生了解社会学的研究对象与基本功能,掌握社会学基本概念与理论,掌握社会学观察社会现象、分析社会问题的视角与方法。 | 150 分 |
| 437 社会工作实务 | 第一部分:社会工作实务方法要求考生了解社会工作实务的意义,了解个案工作、小组工作、社区工作等实务方法的涵义与适用范围,了解实务方法的各种工作模式及工作技巧,了解社会行政、社会政策的内容基本理论与方法。第二部分:社会调查研究方法要求考生了解社会调查研究的科学过程,了解具体的调查设计与实施方法,了解资料分析的方法及撰写调查报告的要求。 | 150 分 |
(二)社会工作考研331社会工作原理+437社会工作实务参考书目
社会工作考研专业课为院校自主命题,大部分院校有指定参考书,少部分院校没有指定参考书但有学长学姐推荐参考书。根据院校信息整理,大部分院校的参考书目如下:
(三)社会工作专业大学排名及评级
2025年5月26日,中国大学排行榜(CNUR)网站正式发布了《2025年ABC中国大学专业排名:社会工作》。
社会工作专业开设院校共 259所,其中16个国家级一流本科专业、3个国家级特色专业。(注意:这里所说的是社会工作专业开设院校为259所,并非是社会工作考研招生院校!)
社会工作专业B类及以上高校共130所。2025年社会工作专业排名前列的院校分别为:北京大学(A+,前2%)、中国人民大学(A+,前2%)、南京大学(A+,前2%)、华东理工大学(A+,前2%)、上海大学(A+,前2%)、复旦大学(A,前 10%)、山东大学(A,前10%)、南开大学(A,前10%)、厦门大学(A,前10%)、华中科技大学(A,前10%)、华东师范大学(A,前 10%)、吉林大学(A,前10%)、中央民族大学(A,前10%)、武汉大学(A,前10%)、华中农业大学(A,前10%)、华中师范大学(A,前10%)、中央财经大学(A,前 10%)、中国政法大学(A,前10%)、安徽师范大学(A,前 10%)以及西南大学(A,前10%)。
(四)社会工作考研报班的必要性
1.重要性高
社会工作考研中,专业课 331社会工作原理与437社会工作实务各占 150分,考试成绩直接影响着考生能否被心仪的院校和专业录取。
2.难度相对较小,但还是需要投入时间精力
(1)社会工作考研扩招,新增院校多,竞争压力较小。
截至 2025年7月,社会工作硕士点扩招33所,增加7所社会工作博士点。日前共有 201所院校招收社会工作硕士。分别为:
(2)社会工作考研难度相对较低,专业课难度较小。
社会工作考研不考数学,大部分院校考英语(二),对于数学和英语不好的同学而言,比较有优势。社会工作考研专业课考试包括:社会工作原理、社会工作实务。各高校会在社会工作考试大纲范围内命题,虽然各高校有各自的参考书目,但范围一般不会超出考试大纲范畴。国家考试大纲详情请见附录:全国MSW考试指导范围。
(3)社会工作考研专业课背诵难度大,参考书目多,知识体系庞杂。
社会工作考研虽然考试难度相对较低,但是专业课考试参考书目比较多,背诵难度相对较大,且知识点繁杂,需要有专业的老师进行知识点精讲精练以及带背核心考点。报名参加报名参加专业的培训班,就像是加入一支由经验丰富的向导带领的探险队伍。系统化的课程设置确保你能够全面覆盖每一个知识点,不遗漏任何考试重难点。与此同时,与志同道合的伙伴们并肩作战,不仅能激发你的学习热情,还能在学习旅途中互相支持和鼓励。
(4)社会工作考研题型都为主观题,需要答题技巧与方法
社会工作考研题型大多为名词解释、简答题、论述题、材料分析题、案例分析题及方案设计题等几类。其中论述题、材料分析题、案例分析题及方案设计题主观性与灵活性极强,一般需要结合时事热点与社会工作专业知识进行作答,十分考验考生的专业知识基础与灵活运用专业知识的能力。这种能力需要牢固的专业基础知识、精细的阅读文献、大量的答题练习。高途社会工作考研大班课拥有针对考生答题痛点,设置答题技巧课程,帮助学员总结题技巧与方法。同时,为了解决“掌握考题技巧与方法但不会灵活运用在题目中”的问题,高途社会工作考研大班课还设置了专门的答题技巧练习课程,真正做到“有题可练、有技可施”
(5)社会工作考研人数逐年增多,竞争逐年激烈。
社会工作考研国家线近几年波动不大,在320-335中间波动,但是院线录取分数线较高。
产品介绍
(一)27考研社会工作硕士全科联报全年智达班简介
社会工作全科联报包含考研政治、考研英语(一)/考研英语(二)初试公共课统考科目,以及考研社会工作硕士331社会工作原理+437社会工作实务全年智达班内容。
27考研全年智达班系列产品,主要针对初次备战考研、对考研的了解不够深入、缺少专业择校指导、需要系统学习公共课及专业课知识,多轮学习、特训夯实复习基础,进而稳步提升应试能力的同学。
高途考研资深教研及主讲老师根据各学科特点,紧贴考研考试大纲,从学员备考角度出发,精心设计课程内容。对知识点有着深入的理解和把握,能够系统地梳理新传考研知识体系,研究历年考试大纲及院校真题,清楚知道考研重点、难点、易错点,根据学员需求,着重强调关键内容,让学员有针对性地进行复习,避免盲目学习,提高复习效率,节省时间和精力。
考研公共课27考研全年智达班主打全直播主课体系,名师大咖直播精讲核心考点,掌握高分发方法论;资深教师针对薄弱环节强化训练,精准提分;二讲老师个性化学习规划与实时答疑,确保高效执行。必修主课直击考试重点,基础专题课强基础补短板,培优专题课拔高提分:名师大班课为主体,主班课程,适配最新大纲要求,主讲大咖老师平均教龄10年+,多年一线教学经验沉淀,熟悉考生在不同备考阶段的差异化学习需求,精准复习,不走弯路。精品专题课强基培优,27考研全年智达班学员精品专题课,基于主班课程,由高途考研教学教研中心全新研发,符合考研公共课备考规律。其中,基础加强系列课程旨在深度练习,查漏补缺(把书读“厚”,考点知识点全面覆盖,基础加强无遗漏);培优拔高系列课程旨在知识凝练,方法升级(把书读“薄”,形成自己的知识体系应试能力全面升级)。二讲老师个性化伴学,考研全年智达班学员专属二讲老师个性化答疑,细致学习规划:全程管家式督学,小班比学赶超,高三一样的学习氛围,二讲老师每周督学回访,不限次主观题批改,等等。
考研专业课27考研社会工作硕士331社会工作原理+437社会工作实务全年智达班涵盖导学规划、基础精讲夯实、强化提升、考题剖析、考前冲刺、模考点睛、定制锦囊专题课(理论与方法专题、题型技巧练习专题、择校规划专题、月考测试讲评专题)。对重要参考书目:王思斌《社会工作概论》、《中级社会工作综合能力》、《中级社会工作实务》、朱眉华《社会工作实务手册》、风笑天《社会研究方法》、郑杭生《社会学概论新修》进行有针对性的系统学习,帮助学生建立清晰的知识框架,详细讲解每个知识点,让学生深入理解知识的内涵与外延,对于考试重难点进行学习巩固,让学员有针对性地进行复习,避免盲目学习,提高复习效率,节省时间和精力;对小众参考书:何雪松《社会工作理论》、许莉娅《个案工作》、刘梦《小组工作》、徐永祥《社区工作》、关信平《社会政策概论》、王思斌《社会行政》进行单独学习,能够和主要课程进行匹配学习:对于主观题难点论述题、案例分析题、方案设计题等题型进行答题技巧传授的同时给予对应练习,让学员更快更好更全面的掌握答题技巧与方法,做到技巧应用在实处,避免“会技巧但不会用技巧”情况的出现。同时,把握社会工作考研招生院校动态和竞争态势,帮助学员进行择校,精准匹配学员个人实力与院校要求,提供专业前景和就业方向指导。
(二)27考研社会工作硕士全科联报全年智达班优势
1、长线备考,全程无忧
(1)科学阶段规划
①分阶递进学习:
②)动态进度调整:配备二讲老师,定期跟踪学员学习进度,根据月考、阶段测和学员反馈,灵活调整学习计划,避免因进度滞后产生焦虑,确保每个阶段目标清晰、执行高效。
(2)深度学习保障
①知识反复强化:长线周期提供多次复习机会,通过基础夯实、强化提升等阶段的循环学习,促进知识点的深度理解与记忆留存。
②能力梯度进阶: 从基础夯实到考前冲刺,每个阶段聚焦于不同能力的培养,逐步实现从知识掌握到应试技巧的全方位能力的提升。
(3)心理压力缓释
①节奏张弛有度:长线备考避免突击学习的紧迫感,合理分配学习强度,减少因时间紧迫导致的焦虑情绪,维持平稳的备考心态。
②)正向激励机制:通过月测、阶段测成果反馈等方式,增权学员自信心,激发学习动力,降低中途弃考风险。
2、资源丰富,备考无忧
(1)学习资源丰富
①学习资料:报考后会提供系统全面的教材和资料,这些资料是主讲老师与教研老师通力合作,根据考研大纲和历年考研真题精心编写整理,具有很强的针对性和实用性,帮助学员节省收集资料的时间和精力。
②)优质授课:报考后由教学经验丰富的主讲老师提供授课,课堂下的问题由二讲老师实时答疑。能够帮助学员更好地理解和掌握社会工作考研的重点和难点
(2)学习计划合理
①科学规划备考:根据学员情况,为学员制定详细合理的个性化学习规划,帮助学员有条不紊地进行复习。
②合理安排进度:学习规划会根据学员的基础和复习情况进行动态调整,确保学员能够保持良好的复习状态,避免出现学习“前松后紧”的情况。
(3)了解考研动态
①把握最新资讯:会密切关注考研的最新动态,包括考纲的变化、招生政策的调整、院校专业的报考信息等,及时把这些信息传达给学员。帮助学员掌握第一手社会工作考研动态。
②)专业院校指导:会根据学员的实际情况,为学员提供专业的院校选择和专业报考建议。帮助学员选择性价比最高的院校,提高考研成功率。
(4)学习氛围良好
①营造浓厚的学习氛围:小班教学,学员会一起上直播课,直播课中学员能够感受到浓厚的学习氛围,更加自觉地投入到学习中。
②)结识研友共同进步:学员们在小班教学中可以相互交流、鼓励和支持,同时可以相互监督学习进度,共同进步,形成良好的学习氛围。
3、测试密集,成长无忧
(1)精准定位薄弱环节,靶向突破
各科目都有对应的月测、阶段测、模考测,通过大量的测试练习能够快速精确的暴露知识盲区和解题短板,便于学员针对性制定提升计划,提高学习效率。
(2)模拟真实考试场景,锤炼应考能力
高频次测试严格模拟考研的题型设置、答题要求等,帮助学员提前适应考试节奏,让学员逐步掌握合理分配答题时间的技巧,克服考场上的紧张心理,有效提升应试心理素质和抗压能力。
(3)动态监测学习效果,科学调整学习计划
定期测试形成的数据记录如同成长档案,直观呈现学员不同阶段的学习状态和进步轨迹。主讲老师可根据测试结果,动态调整教学内容,确保备考方向始终契合考生实际需求,稳步提升成绩。
4、专业的师资团队:主讲老师+二讲老师
(1)【专业课】社会工作考研主讲与二讲老师
社会工作专业课主讲老师张雯雯老师、刘晓晨老师与孙晴老师具有多年社会工作考研授课经验,老师知识储备丰富,授课逻辑清晰,专业能力强,教学风格生动有趣。实务刘晓晨老师擅长用案例讲解实务具体知识,寓教于乐;原理张雯雯老师擅长了解社会工作记忆方法,自创“4段论”与“3+1法则”,帮助广大考生更轻松的背诵记忆社会工作专业基础知识;孙晴老师擅长题型技巧的总结与传授,尤其擅长于论述题等主观题难点的解题,逻辑清晰且讲解细致入微,能够精准剖析题目要点,引导学生深入思考,从不同角度构建完整且有深度的答题思路,同时善于运用丰富多样的案例进行辅助说明,让抽象的理论知识变得生动易懂,助力学生高效攻克主观题难关,提升答题能力与知识运用水平。二讲老师刘孟丽为社会工作硕士出身,专业知识扎实,能够准确、深入地理解和讲解社会工作考研的专业知识点。
(2)【公共课】考研政治主讲与二讲老师
考研政治主讲老师包括考研名师石磊老师、火星姐姐与刘贤老师。石磊老师是马原、史纲、当代的主讲老师,具有多年考研政治教学经验,深谙命题方向是航空工业出版社考研政治小红书系列图书主编,同时也是高等教育出版社考研政治大纲配套知识点解析主编,善用总结形式讲解知识点,善于总结分析题模版,帮助学生懂得快、记得牢;火星姐姐是毛特、习概论与思法的主讲老师,擅长考点领背、思维导图串联理解记忆法,提倡在快乐中学习政治;刘贤老师授课生动、逻辑清晰、教学方法简练,专业知识扎实深厚。
考研政治二讲老师团队专业知识扎实,能够准确、深入地理解和讲解政治专业知识点,帮助学员精简学习、快乐学习、沉浸式学习。
(3)【公共课】考研英语主讲与二讲老师
考研英语主讲老师包括考研名师李旭老师、连俊霞老师、唐静老师。李旭老师是阅读及写作的资深主讲老师,具有多年考研英语教学经验,深谙命题方向,出版考研辅导书籍《考研英语阅读高分36计》《考研英语写作高分 36计》《考研英语历年真题高分精析》《考研英语冲刺预测6套卷》深受考生喜爱;连俊霞老师是语法长难句、完型以及新题型的主讲老师,多年从事考研英语辅导教学,被学生亲切地称为“小茶姐姐”;唐静老师教授翻译及词汇,多年专注于考研翻译、四六级翻译教学教研工作。
考研英语二讲老师团队专业知识扎实,能够准确、深入地理解和讲解英语专业醑覚叭驍娚顯罹楗差玟亡点畺椛哨垣怀?蛄朏帮助学员快乐学习、有针对性地进行复习巩固。
5、动态择校:考研规划师+专业二讲老师
(1)精准匹配,科学定位
科学择校服务,帮助学员全程动态调整目标。根据学员的成绩、专业基础、考研目标、院校报考人数、录取比例等实际情况,为学员选合适的报考院校,制定合理的择校目标,避免学员因盲目报考导致失败,提高考研成功率。
(2)动态调整,灵活应对
备考过程中,学员的学习状态和能力会不断变化,考研形势与院校招生政策也可能出现波动。专业二讲老师持续关注学员动态,追踪各院校招生计划、参考书目等调整、及时调整择校策略,让学员的备考始终保持主动性。
(3)资源整合,全程护航
整合院校信息等资源,专业主讲老师聚焦专业课程的知识体系与考试重点,为考生提供选校建议,帮助学员了解目标院校的考试要求,提升备考效率与上岸成功率。
6、定制锦囊专题课:培优补弱
| 课程 | 专业课内容 | 英语内容 | 政治内容 |
|---|---|---|---|
| 课程 1 | 1、2 社会工作考研题型、参考书目、有效语会工作袋也,窍让洼垒痊决词与众题、细研各数可摘属子该学讲行专法考加强者分约请旎论译。汪金校工作研发,社类报表超前分析题过于孝据书、谚挤授为集文人难荐、荐段欢遮筐教学。社会小作工学法并,原幸臻设,连袍水联世方稚发。些政规。靠对社会工作的研发苟别荧同打弄殉裂,方耘专识至永的比例。。 | 基于必修课研发、分层次教学实于必修课研发、一分层次、技园课、不拚争者按题内凑讲计分坛比例。 | 主讲小课基于必修课研发,分社医习方案。从课程维矣提谁素字,因材施韵荧科学奇欣案。主讲大课大体上分【培础加强】和【基础加强】两个课程序列。其中,【基础加强】课主要针对政治基础相对薄弱的同学设置,旨在从 “培养兴趣”“剖析真题” 等方面出发,切实提屈同学们的政治素养,加强政治学习本功。主讲小课【培优拔高】课主要针对学有余力、冲刺说分同学设置,首从解题并环课程出发,通过讲解更难度的题目、更加高狭讨定学技巧,助同学冲刺更高的比例。 |
7、题型技巧练习:题型技巧学练相结合
(1)【专业课】社会工作专业课题型技巧学练相结合
社会工作考研专业课题型包括名词解释、简答题、论述题、方案设计题、案例分析题、材料分析题等常见题型。其中,论述题、方案设计题、案例分析题、材料分析题等相对而言比较难,主观性与灵活性极强,一般需要结合时事热点与社会工作专业知识进行作答,十分考验考生的专业知识基础与灵活运用专业知识的能力。这种能力需要牢固的专业基础知识、精细的阅读文献、大量的答题练习。高途社会工作考研大班课拥有针对考生答题痛点,设置答题技巧课程,帮助学员总结答题技巧与方法。同时,为了解决“掌握考题技巧与方法但不会灵活运用在题目中”的问题,社会工作考研专业课还设置了专门的答题技巧练习课程,真正做到“有题可练、有技可施”
(2)【公共课】考研政治真题+练习题+线上题库
考研政治运用技巧刷题,通过练习题巩固知识点,通过真题回顾知识点,总结各科目做题技巧,总结“雷必雷”“分必分”解题技巧,避开十五种雷,而不自爆:分析题答题模板,答题不跑偏。
总结纠正解题方法,破解试题思路,找到选项设置底层逻辑,详细总结历年题目错误表述,一招击破套路,快速找到错误点,切实提升做题能力和做题速度,稳步提升解题准确率,更灵活地吃透五大科目的解题方法和技巧,以不变方法应万变考题。
(3)【公共课】考研英语真题+练习题+线上题库
考研英语运用多轮刷题,完成2006年-2023年共近18年考研英语真题的带练,主讲老师运用自己独特的教学方法,总结学习方法论,将题目化难为易,帮助学员掌握阅读技巧、打开写作思维、总结热点写作话题、讲练结合,逐步帮助学员效率做题。
(三)27考研社会工作硕士全科联报全年智达班课程体系
1、【专业课】27考研社会工作硕士331社会工作原理+437社会工作实务全年智达班课程体系
核心主课:140.5H 核心必修
| 阶段 | 课程 | 学习内容 | 课时 | 授课方式 |
|---|---|---|---|---|
| 导学规划 | 考情分析及规划课程 | 考情分析、考纲拆解、全年复习规划 | 1.5H | 直播 |
| 基础夯实 | 基础知识精讲 | 王思斌《社会工作概论》《中级社会工作综合能力》《中级社会工作实务》朱眉华《社会工作实务手册》风笑天《社会研究方法》郑杭生《社会学概论新修》参考书目 “地毯式” 学习,形成知识框架,理解知识点 | 97H | 录播 |
| 强化提升 | 基础阶段测 | 基础阶段测试讲评 | 2H | 直播 |
| 强化提升 | 题型技巧领学 | 常见主观题题目技巧学习 | 12H | 直播 |
| 强化提升 | 强化阶段测 | 强化阶段测试讲评 | 2H | 直播 |
| 考题剖析 | 院校考题精讲 | 结合历年真题,深度讲解重点题目 | 8H | 直播 |
| 考题剖析 | 考题阶段测 | 考题阶段测试讲评 | 2H | 直播 |
| 考前冲刺 | 冲刺串讲 | 重点知识梳理 | 10H | 直播 |
| 模考点晴 | 考前预测 3 套卷 | 全真模拟考试真实场景,仿真实战,预测考试趋势,掌握夺分秘诀 | 6H | 直播 |
专题锦囊课:39.5H-补弱培优技巧提升
| 课程 | 学习内容 | 课时 | 授课方式 |
|---|---|---|---|
| 理论与方法专题课 | 《社会工作理论》《个案工作》《小组工作》《社区工作》《社会行政》《社会政策概论》重难点回顾 | 12H | 直播 |
| 答题带练专题课 | 论述题经典题目带练案例分析经典题目带练方案设计经典题目带练 | 12H | 直播 |
| 择校规划专题课 | 院校择投规划考研 “大事件” 时间节点 | 7H | 直播 |
| 月度测试讲评专题 | 每月一测 | 8.5H | 直播 |
| 赠课章节 | 全年学习规划0 基础预热知识精讲 | 51H | 录播 |
2、【公共课】27考研英语全年智达班课程体系
必修课程:341H核心必修
| 复习阶段 | 课程安排 | 学习内容 | 课时 | 授课方式 |
|---|---|---|---|---|
| 导学阶段2025.09 | 全题型备考指南 | 题型导学 1(阅读、写作)题型导学 2(翻译)题型导学 3(完形、新题型) | 3h | 直播 |
| 预热阶段 | 核心词汇 | 1800 高频核心词精讲1800 高频词串讲【模块测】1800 高频词测评 | 37.75h | 直播 |
| 核心语法 | 长难句精讲:高分高频考点【模块测】长难句精讲测评【寒假特训】50 句经典长难句 | 26.5h | 直播 | |
| 阅读预热 | 阅读基础:阅读 & 小三门真题篇章精读【模块测】真题篇章入门:测评 | 21h | 直播 | |
| 基础阶段26.03-26.06 | 一轮刷题 | 技巧点拨:五大题型方法技巧07-12 年早年精选试题带练(完形、阅读、新题型、翻译、写作)翻译提分专练基础阶段测评 & 直播讲评 | 57h | 直播 |
| 强化阶段2026.07-2026.08 | 二轮刷题 | 13-18 年试题精讲阅读题型分类专练暑期阶段测评 & 直播讲评 | 61h | 直播 |
| 冲刺阶段2026.09-2026.10 | 三轮刷题 | 19-24 年试题精讲写作题型分类模板专练秋季阶段测评 & 直播讲评 | 64h | 直播 |
| 考前点睛阶段2026.11-2026.12 | 考前救命 | 考前救命核心知识串讲(阅读、翻译、完形、新题型、写作、词汇)2025 年试题全题型逐题精讲阅读、写作热点话题 | 44h | 直播 |
| 全真模考 | 2 轮全真模考 & 直播讲评:2026 真题模考 + 主讲命题趣模考 | - | 直播 | |
| 最后点睛 | 阅读、写作考前点睛课 | - | 直播 |
| 课程定位 | 内容及形式 | 时长 |
|---|---|---|
| 基础词汇 | 5533 考研大纲词:初级词5533 考研大纲词:中级词5533 考研大纲词:高级词 | 60h 视频 |
| 基础语法 | 词法:八大词性讲解句法:六大句子成分讲解 | 17.5h 视频 |
| 阅读文化素养 | 历年试题必备硬核文化考点 | 5h 视频 |
表格 2:27 考研择校规划课(20h)
| 授课阶段 | 课程安排 | 课时 | 授课方式 |
|---|---|---|---|
| 考研早规划 | 考研常识、择校择专业方法 | 20h | 直播 |
| 十四大学科门类精讲 | 哲学、经济学、法学、教育学、文学、历史学、理学、工学、农学、医学、军事学、管理学、艺术学、交叉学科 | ||
| 考前报名指导 | 预报名、现场确认、考前指导 |
表格 3:复试直达直播课(22h)
| 授课定位 | 课程内容 | 课时 | 授课方式 |
|---|---|---|---|
| 复试直达 | 综合复试及流程课 | 22h | 直播 |
| 礼仪流程课 | |||
| 关键节点及调剂指导课 | |||
| 英语口语课 | |||
| 英语听力课 | |||
| 在线模拟复试 | |||
| 英语听力课 |
3、【公共课】27考研政治全年智达班课程体系
必修课程:181H核心必修
| 阶段 | 时间范围 | 授课模块 | 授课内容 | 课时 | 授课方式 |
|---|---|---|---|---|---|
| 预热阶段 | 2025.8-2025.12 | 政治规划 | 全年政治复习规划 | 1.5H | 直播 |
| 预热阶段 | 2025.8-2025.12 | 考题预热讲解 | 记忆学科知识点预热讲解 | 34H | 直播 |
| 导学阶段 | 2025.12-2026.01 | 学科初识 | 考情考点、学习方法、学科知识 | 7H | 直播 |
| 基础阶段 | - | 知识精讲 | 马原、毛特、习概论、史纲、思法模块考点讲解基础阶段测评 | 69H | 直播 |
| 强化阶段 | 2026.07-2026.09 | 命题规律解析 | 深挖命题新思路,总结各科日解题技巧 | 29H | 直播 |
| 强化阶段 | 2026.07-2026.09 | 技巧刷题 | 通过练习题巩固知识点,通过真题回顾知识点,总结选择题避雷 “坑” 及分析答题模板 | 7H | 直播 |
| 冲刺阶段 | 2026.10-2026.11 | 冲刺串讲 | 掌握最新大纲内容变动,梳理各科目重难点知识,梳理全年时政 | 27.5H | 直播 |
| 模考阶段 | 2026.11-2026.12 | 考前点睛 | 三套模考卷讲评、考前预测题 | 6H | 直播 |
精品专题课:73H
| 阶段 | 时间范围 | 授课模块 | 学习内容 | 课时 | 授课方式 |
|---|---|---|---|---|---|
| 基础加强课 | 2026.08-2026.09 | 技巧先行 | 雷必选选择题技巧精讲 | 14H | 录播 |
| 基础加强课 | 2026.08-2026.09 | 考题预热讲解 | 毛特预热串讲 | 14H | 录播 |
| 基础加强课 | 2026.08-2026.09 | 知识点粉碎 | 四大科目真题带刷带领 | 24H | 直播 |
| 培优拔高课 | 2026.8-2026.12 | 知识点带练 | 刷题技巧、易错易混、重难点知识点全掌握 | 12H | 直播 |
| 培优拔高课 | 2026.8-2026.12 | 考前几张纸 | 考前押题 | 9H | 直播 |
| 培优拔高课 | 2026.8-2026.12 | 知识点音频频背 | 每日背诵手册领背、做题巩固 | 音频 60 天 | - |
(四)27考研社会工作硕士全科联报全年智达班课程资料
1、【专业课】27考研社会工作硕士全年智达班课程资料
三、课程服务
(一)入学流程
(二)服务体系
1、深度动态择校
必备考研常识,1V1择校,找准备考定位
2、定制学习规划
结合备考进度,制定专属学习规划,科学高效备考
3、针对性督学
1V1督学,监督学习进程,每月规划、上课提醒、打卡督学、月度班会
4、多方位答疑
1V1精细化答疑,更快速、更精准、更精细、更贴心
5、考研报名指导
预报名、正式报名、网上确认等指导,关键节点不遗,重要情报不错过
6、备考心态调节
定期1V1深度回放,关注备考心态,及时疏导负面情绪。
7、每日带背
每日带背帮助复习考点。
8、学情跟踪
了解学员学习情况与进度。
9、主观题不限次批改服务
考研公共课与考研专业课主观题不限次批改。
(三)服务团队
1、【专业课】社会工作考研二讲老师
【刘孟丽】
社会工作专业课二讲老师
①专业能力强:孟孟老师是社会工作硕士。专业知识扎实,在研究生阶段深入学习社会工作专业的核心知识与前沿理论,能够准确、深入地理解和讲解社会工作考研的专业知识点。
②熟悉考研流程与要求:经历社会工作考研的全过程,熟悉从报名、初试到复试等各个环节的具体流程和要求,能为考生提供精准、实用的备考指导,包括如何选择院校和专业、如何制定复习计划、如何应对考试中的各种问题等,让考生少走弯路,提高备考效率。
③良好的沟通表达能力:可以清晰、准确地向考生讲解知识,耐心解答考生的问题,确保教学效果。
④认真负责:对学生认真负责,会及时了解学员学情,经常性的与学员进行沟通交流,了解学员的学习情况及掌握程度,及时帮助学员调整学习进度规划。同时给予课前提醒等常规工作,如果学生缺席直播课,会叮嘱学生一定要看回放,督促学生完成作业。
2、【公共课】英语+政治二讲服务团队
①专业能力强:各位公共课二讲老师均为硕士。专业知识扎,能够准确、深入地理解和讲解公共课考研的专业知识点。
②)良好的沟通表达能力:可以清晰、准确地向考生讲解知识,耐心解答考生的问题,确保教学效果。
③认真负责:对学生认真负责,会及时了解学员学情,经常性的与学员进行沟通交流,了解学员的学习情况及掌握程度,及时帮助学员调整学习进度规划。同时给予课前提醒等常规工作,如果学生缺席直播课,会叮嘱学生一定要看回放,督促学生完成作业。
四、师资介绍
(一)社会工作考研专业课主讲老师
【刘晓晨】主讲 437 社会工作实务方法
(1)专业能力强:刘晓晨老师毕业于国内顶尖院校,具备扎实的专业知识。同时对社会工作实务十分熟稔,能够理论联系实际。能系统梳理考试重难点及高频考点,提炼解题思路,讲解答题技巧,能准确把握不同阶段不同领域的工作方法熟练应用于实际工作哦中
(2)教学风格独特:刘晓晨老师的教学风格轻松随性、生动有趣,能够将书本中的理论知识与实际社会工作案例相结合,通过实例帮助学生理解和记忆知识点。
(3)逻辑清晰:授课逻辑严谨、层次分明,在讲解知识点时,能够清晰地梳理知识框架,使学生对所学内容有一个整体的把握。
(4)认真负责:对学生认真负责,不仅在课堂上耐心解答学生的问题,还会关注学生的学习进度和状态,及时给予鼓励和建议。如果学生缺席直播课,会叮嘱学生一定要看回放,并把课上的资料发给学生,督促学生完成作业。
【张雯雯】
主讲 331 社会工作原理
(1)专业能力强:张雯雯老师本硕均为社会工作专业,专业知识基础十分牢固。对考试的重点、难点、考点把握精准。
(2)教学经验丰富:具有丰富的教学经验,了解学生在学习过程中可能遇到的问题和困难。擅于把握社会工作历年考试试题规律及趋势
(3)教学风格:擅于社会工作记忆方法,自创“4段论”与“3+1法则”帮助广大考生更轻松的背诵记忆社会工作专业基础知识。
(4)教学相长:注重与学生的互动,鼓励学生积极思考、提问,激发学生们的学习兴趣和主动性,
【孙晴】
主讲 331 社会工作原理&437社会工作实务
(1)专业能力强:孙晴老师本硕均为社会工作专业,专业知识基础十分牢固。对考试的重点、难点、考点把握精准。
(2)教学经验丰富:具有丰富的教学经验,了解学生在学习过程中可能遇到的问题和困难。擅于把握社会工作历年考试试题规律及趋势。
(3)教学风格:善于题型技巧的总结与梳理,尤其是论述题的题型技巧总结与模版梳理。
(4)教学相长:注重与学生的互动,鼓励学生积极思考、提问,激发学生们的学习兴趣和主动性。
(二)社会工作考研政治主讲团队
【石磊】
马原、史纲、当代主讲
①老师简介:高途考研政治资深主讲老师,南京大学硕士,多年考研政治教学经验,深谙命题方向,航空工业出版社考研政治小红书系列图书主编,高等教育出版社考研政治大纲配套知识点解析主编。
②)教学方法: 石磊老师授课思路清晰,上课幽默风趣,肢体语言和表情丰富课堂气氛活跃,与学员互动多,强调快乐学习、轻松学习。总结选择题
15 种雷,带你扫雷不自伤:分析题带你抓住命题角度,答题内容踩点得分。帮助学生从考点思维转化为考题思维,带领学生厘清做题思路。善用总结形式讲解知识点,善于总结分析题模板,帮助学生懂得快、记得牢,老师课程中强调以考试视角学习知识,以命题人视角突出重难点,让学生用最少的时间获取最有效的知识点。善于总结历年真题为当年真题画像,命中率高。
【火星姐姐】
毛特、习概论、思法主讲
①老师简介:高途考研资深政治主讲老师,马克思主义哲学硕士,擅长考点领背、思维导图串联理解记忆法,提倡在快乐中学习政治
②教学方法:火星姐奉行快乐学习、真学习,声音温柔甜美,毛特讲解紧跟时政热点,快乐学习;思法内容擅长分类汇总,关键词复习,事半功倍。精心总结十大马原解题技巧,授课深入浅出。通过考试命题的底层逻辑高效学习政治知识,将考点化繁为简,融会贯通。“极限拉扯”“信号灯闪等奇妙实用的方法解选择题;“保姆式”主观题立体万能模板轻松应对各类考试话题、热点时事。“偷懒式”学习,简单粗暴搞定重点难点,助力考研政治冲击 80+,让考研政治成为考研复习中性价比最高的一门学科。思修带领学生划重点,与热点结合记忆考点
(三)社会工作考研英语主讲团队
【李旭】
阅读&写作
①老师简介:
高途考研英语资深主讲老师,荣获新浪微博2018意见领袖教育大V奖杯出版考研教辅书籍:《考研英语阅读高分36计》《考研英语写作高分36计》《考研英语历年真题高分精析》
《考研英语冲刺预测6套卷》
②老师教学方法--阅读
授人以渔: 剖析七大阅读题型方法论,讲解正误选项常见特征,扭转错误解题思维;运用八大化难为易阅读技巧巧妙利用各种逻辑关系,帮助学员减轻阅读负担约50%:多维讲解文章,从词、句、段、篇、逻辑、题讲解解题必需的线索。幽默生动:实物展示、肢体演绎、图示、生活事例、旁征博引;多种讲授方法寓教于乐;语言生动、才艺满满,不定时发放吉他弹唱福利,备考不孤单;让阅读课真正能收获知识、收获技巧、收获学习的快乐。③老师教学方法--写作
授人以渔:精研五大论证方法,打开学生写作思维,摆脱“无从下笔”写作困境。教授写作框架:教学员如何立意、如何谋篇、如何表达。教授万能表达:多场景化用万金油表达,保证你有话可说。授人以鱼:四大类写作热点话题词。优美范文及音频:秉持“优美=语言+思想+文化”的特色,让学员既会写作文又能写出好的作文。讲练结合:当堂练习,巩固检验多样化表达+造句能力。
【连俊霞】
语法长难句&完形&新题型
①老师简介:
高途考研英语资深主讲老师,英语语言文学硕士,专业八级,主讲考研英语长难句、完形新题型,考博完形改错,多年从事考研英语辅导教学。代表作:《考研英语长难句高分通关》。被学生亲切地成为“小茶姐姐
②教学方法--语法长难句
“三找一定”核心方法,巧解长难句:以“不变”核心方法应“万变”长难句,讲授实用语法,直击考点:将复杂语法知识,逐步拆解,循循善诱,潜移默化帮助学生降低理解门槛,轻松学语法。
③教学方法--完形填空
核心方法:完形“四步法”,冲刺完
形6+分,小众题型不放弃。首选辐捡“四步法”,刷新学生对完形做题顺序的认知。④教学方法--新题型
新题型做题总法:“点线面”原则,冲刺新题型6+分数
解题总法+具体解题步骤,新题型做题速度更快,准确率更高
【唐静】
翻译&词汇
①老师简介:
高途考研英语资深主讲老师,多年专注于考研翻译、四六级翻译教学教研工作,曾出版《考研英语拆分与组合翻译法》图书,曾出版英汉双语书话系列丛书。
②教学方法--翻译
翻译方法技巧讲解,掌握翻译拆分和组合法,效率做题。考研翻译评分标准拆解,以评分标准来翻译,一考单词(包括专有名词、词组、多义词),二考句子结构(包括定语从句、宾语从句、状语从句、并列结构等等),严格依据评分标准练习,冲刺翻译目标分数英一8分,英二 12 分。
六、报课保障
(一)扩转课服务
1、课程有效期内可换课1次(需扣除讲义、服务运营等相关费用)2、课程有效期内可享受老学员扩科福利,可咨询二讲老师
(二)免费重读
1、所购科目未达国家线;
2、须参加 2026年12月研究生考试:
3、初试考试前,课程听课率达到80%以上(不包含离线缓存)。
I.免费重读须以上条件同时满足;
I.重读课程须与已报名的27考研科目及所购班型一一对应:
I.若申请成功,学员可享受 2028 考研相应课程听课权利,以及纸质版教材及课程配套服务;
IV学员须在 27考研国家线公布之日起30天内提交重读申请,错过时间视为自动放弃。
(三)课程有效期
1、有效期内支持课程无限回放
2、有效期内支持课程离线缓存
3、有效期说明:结课后再赠送 90 天































