2026 考研复试产品
一、整体设计思路
以 “用户需求分层 + 服务深度差异化” 为核心,设计 “基础保障型 + 高端定制型” 的复试产品矩阵,同时各产品搭配相应的保障福利,通过 “课时数量、服务深度、资源权限、保障力度” 四大维度拉开区别。
二、产品说明
(一)产品一:26 考研复试 1v1 抢先班
1. 目标用户画像
核心人群:预算有限、需基础复试保障、部分有调剂需求的学员,为分数有优势、急需系统备考方案的学员,提供一站式的复试通关服务。
核心诉求:“花小钱解决核心问题”—— 掌握专业课复试重点、应对综合面试 / 口语基础考核、获取调剂基础信息。
2、产品内容
| 产品名称 | 产品价值及用户需求 | 课程内容 | 课程保障 | 退费规则 |
|---|---|---|---|---|
| 26 考研复试 1v1 抢先班(国家线出分前主推,出分后下架) | 面向用户:初试结束后,需要准备复试的用户用户状态:不清楚自己考试情况,可能只需要复试,可能需要复试 + 调剂,可能需要二战产品价值:降低决策门槛,涵盖应对初试出分后的各类可能(复试 + 调剂) | ①初复试衔接课②6 课时专业课 1v1③2 课时综面指导课 1v1④2 课时英语口语指导课 1v1⑤1 次全真模拟面试 5v1(资深团队配置,综面老师一位 / 英语老师一位 / 985 研究生两位 / 班主任一位记录) | 赠送福利:调剂定向指导服务包1. 国家线出分后,1v1 调剂意向沟通2. 1v1 调剂规则解读3. 调剂报告 1 份4. 调剂信息群每日更新,同专业大类群容量 30 人5. 自我介绍简历 / 导师邮件等信息资料模板 | 退费规则:师资匹配到,只需要扣除师资占位费,每位老师 500 元;师资匹配到开课,扣除师资占位费 500 元 / 位,同时扣除课时费 400 元 / 课时,全真模拟试开启后,资深团队面试服务 1 次,资费 800 元 / 队。退费后不再享受赠送福利。(C9 院校专业课 1v1 按照 70 课时退费,其它保持不变) |
3、课程内容
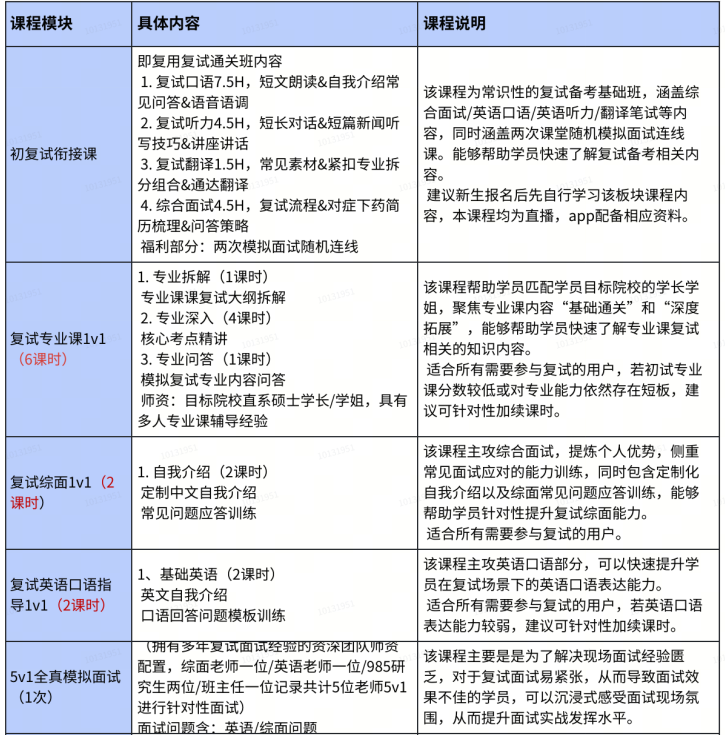
| 课程模块 | 具体内容 | 课程说明 |
|---|---|---|
| 初复试衔接课 | 即复用复试通关班内容:1. 复试口语 7.5H,短文朗读 & 自我介绍 / 常见问答 & 语音语调2. 复试听力 4.5H,短长对话 & 短篇新闻 / 听写技巧 & 讲座讲话3. 复试翻译 1.5H,常见素材 & 紧扣专业 / 拆分组合 & 通达翻译4. 综合面试 4.5H,复试流程 & 对症下药 / 简历梳理 & 问答策略福利部分:两次模拟面试随机连线 | 该课程为常识性的复试备考基础班,覆盖综合面试 / 英语口语 / 英语听力 / 翻译笔试等内容,同时涵盖两次课堂随机模拟面试连线课。能够帮助学员快速了解复试备考相关内容。建议新生报名后先自行学习该模块课程内容,本课程均为直播,app 配备相应资料。 |
| 复试专业课 1v1(6 课时) | 1. 专业拆解(1 课时):专业课复试大纲拆解2. 专业深入(4 课时):核心考点精讲3. 专业问答(1 课时):模拟复试专业内容问答师资:目标院校直系学长 / 学姐,具有多人专业课辅导经验 | 该课程帮助学员匹配学员目标院校的学长学姐,聚焦专业课内容 “基础通关” 和 “深度拓展”,能够帮助学员快速了解专业课复试相关的所有内容。适合所有需要参与复试的用户,若初试专业课分数较低或对专业能力依然存在短板,建议可针对性加课续时。 |
| 复试综面 1v1(2 课时) | 1. 自我介绍(2 课时):定制中文自我介绍 / 常见问题应答训练 | 该课程主攻综合面试,提炼个人优势,侧重常见面试应对的能力训练,同时包含定制化自我介绍以及综面常见问题应答训练,能够帮助学员针对性提升复试综合能力。适合所有需要参与复试的用户。 |
| 复试英语口语指导 1v1(2 课时) | 1. 基础英语(2 课时):英文自我介绍 / 口语回答问题模板训练 | 该课程主攻口语部分,可以快速提升学员在复试场景下的英语口语表达能力。适合所有需要参与复试的用户,若英语口语表达能力较弱,建议可针对性加课续时。 |
| 5v1 全真模拟面试(1 次) | (拥有多年复试面试经验的资深团队师资配置,综面老师一位 / 英语老师一位 / 985 研究生两位 / 班主任一位记录共计 5 位老师 5v1 进行针对性面试)面试问题:英语 / 综面问题 | 该课程主要是为了解决现场面试经验匮乏,对于复试面试易紧张,从而导致面试效果不佳的学员,可以沉浸式感受面试现场氛围,从而提升面试实战发挥水平。 |
| 赠送内容:调剂定向指导服务 | 1. 1v1 调剂分析及调剂建议沟通2. 1v1 调剂政策及流程规则解读3. 专属调剂报告 1 份(1 份)4. 专业大类调剂群,调剂信息每天动态更新5. 自我介绍简历 / 导师邮件等模板资料6. 30 人左右专业大类调剂群,按专业更新信息师资:2 年以上调剂经验指导:群指导为主,1v1 电话沟通 1 次,群内每日同步最新调剂信息 | 该课程主要服务于过了国家线,且有调剂需求的学员。通过 1v1 定向沟通,定位学员调剂需求,整合调剂信息、匹配学员调剂需求,为学员推荐调剂院校,能够帮助学员解决调剂时间短、信息搜集任务重、信息筛选整体等困境,解决 “调剂信息差”,助力上岸最后一步。适合有基本信息搜集能力,初试分数相对较高,但需要调剂指导的学员。 |
4. 宣传噱头
产品价值:“3 大核心服务 + 1 份调剂福利,5980 元 = 专业课 1v1 共 6 课时 + 综面 1v 指导 2 课时 + 英语口语 1v1 指导 2 课时 + 调剂定向指导”
主打卖点:复试全科备考,调剂信息指导,复试抢先跑,安心上岸!
产品亮点:
a. 双 1v1 重点突破:综面 + 英语口语 + 专业课直系学长 1v1,精准打击复试核心环节。
b. 师资优势:复试三师一对一,分别解决综面、口语、专业课各个板块。
c. 专业课师资优先匹配:国家线出分之前报名,可提前锁定复试专业课 1v1 师资
d. 调剂信息不抓瞎:专属调剂信息群同步调剂院校信息动态,调剂后顾无忧。
5. 价格与服务周期
价格设定核心策略:主打性价比,扩大用户基数
定价:7980
价格优惠:
| 产品名称 | 定价 | 老生 | 新生 | 赠送福利 |
|---|---|---|---|---|
| 26 考研复试 1v1 抢先班 | 7980 | 5980(优惠 2000) | 6380(优惠 1600) | 调剂定向指导服务 |
(二)产品二:26 考研复试调剂 1v1 护航班
1. 目标用户画像
核心人群:目标 985/211 院校、初试分数竞争无把握、跨专业 / 跨校难度大、支付力强、上岸意愿急迫、需定制化服务 + 结果保障的用户。为分数擦线、背水一战的学员,提供最强力度的 1v1 教学与调剂服务,并签订协议,不过退款。
核心诉求:“花钱买确定性”—— 获取调剂信息资源、定制化复试方案、确保调剂到满意院校、规避上岸风险。
2. 产品内容
| 产品名称 | 产品价值及用户需求 | 课程内容 | 课程保障 | 退费规则 |
|---|---|---|---|---|
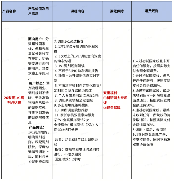
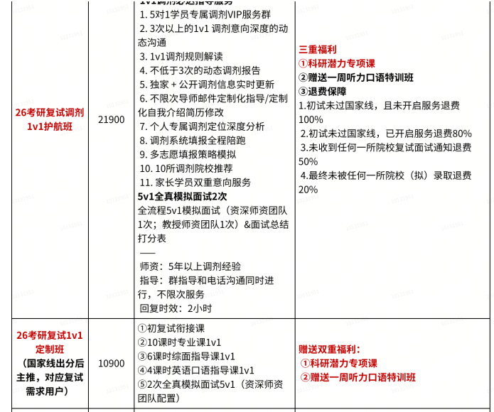
| 26 考研复试调剂 1v1 护航班 | 面向用户:消费力高,对于复试和调剂存在需求且上岸排序需求较高的学员用户状态:想要今年一次性上岸产品价值:20 课时 1v1 复试 + 1v1 调剂必达指导 + 协议退费保障 | 复试 1v1:①10 课时专业课 1v1②6 课时综面指导 1v1③4 课时英语指导 1v11v1 调剂必达指导:1. 5 对 1 学员专属调剂 VIP 服务群2. 3 次以上的 1v1 调剂意向深度动态沟通3. 1v1 调剂规则解读4. 不低于 3 次的动态调剂报告5. 独家 + 公开调剂信息实时更新6. 不限次导师邮件定制化指导 / 定制化自我介绍简历修改7. 个人专属调剂定位深度分析8. 调剂系统填报全程陪跑9. 多志愿填报策略模拟10. 10 所调剂院校推荐11. 家长学员双重意向服务5v1 全真模拟面试 2 次:全流程 5v1 模拟面试(资深师资团队 1 次;教授师资团队 1 次)& 面试总结打分表师资:5 年以上调剂经验指导:群指导和电话沟通同时进行,不限次服务回复时效:2 小时 | 三重福利:①科研潜力专项课②赠送一周听力口语特训班③退费保障 | 1. 未过初试国家线且未开启任何服务,按照实际支付金额全额退费。2. 未过初试国家线,但已开启任何服务,按照实际支付金额退费 80%。3. 通过初试国家线,最终未收到任何一所院校复试面试通知,按照实际支付金额退费 50%。4. 通过初试国家线,最终未收到任何一所院校的待录取通知,按照实际支付金额退费 20%。5. 上岸后,未消耗 1v1 课时默认消耗完毕,不支持退费,同时不触发双重协议保障。6. 一志愿过院校复试,且未开启调剂,可退调剂 4900 元 |
| 课程模块 | 具体内容 | 课程说明 |
|---|---|---|
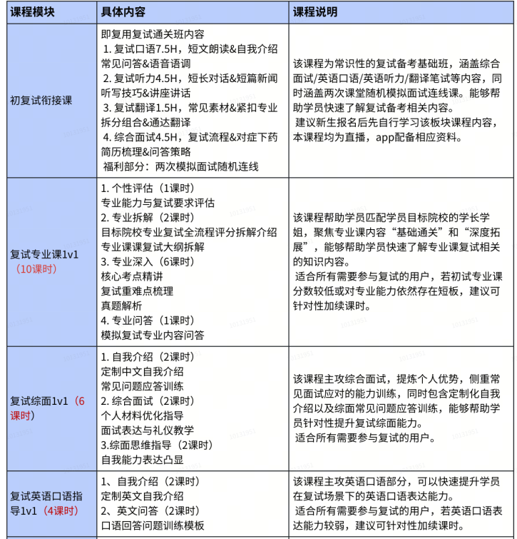
| 初复试衔接课 | 即复用复试通关班内容:1. 复试口语 7.5H,短文朗读 & 自我介绍 / 常见问答 & 语音语调2. 复试听力 4.5H,短长对话 & 短篇新闻 / 听写技巧 & 讲座讲话3. 复试翻译 1.5H,常见素材 & 紧扣专业 / 拆分组合 & 通达翻译4. 综合面试 4.5H,复试流程 & 对症下药 / 简历梳理 & 问答策略福利部分:两次模拟面试随机连线 | 该课程为常识性的复试备考基础班,覆盖综合面试 / 英语口语 / 英语听力 / 翻译笔试等内容,同时涵盖两次课堂随机模拟面试连线课。能够帮助学员快速了解复试备考相关内容。建议新生报名后先自行学习该模块课程内容,本课程均为直播,app 配备相应资料。 |
| 复试专业课 1v1(10 课时) | 1. 个性评估(1 课时):专业能力与复试要求评估2. 专业拆解(2 课时):目标院校专业课复试全流程评分拆解介绍 / 专业课复试大纲拆解3. 专业深入(6 课时):核心考点精讲 / 复试重难点梳理 / 真题解析4. 专业问答(1 课时):模拟复试专业内容问答 | 该课程帮助学员匹配学员目标院校的学长学姐,聚焦专业课内容 “基础通关” 和 “深度拓展”,能够帮助学员快速了解专业课复试相关的知识内容。适合所有需要参与复试的用户,若初试专业课分数较低或对专业能力依然存在短板,建议可针对性加课续时。 |
| 复试综面 1v1(6 课时) | 1. 自我介绍(2 课时):定制中文自我介绍 / 常见问题应答训练2. 综合面试(2 课时):个人材料优化指导 / 面试表达与礼仪教学3. 综面思维指导(2 课时):自我能力表达凸显 | 该课程主攻综合面试,提炼个人优势,侧重常见面试应对的能力训练,同时包含定制化自我介绍以及综面常见问题应答训练,能够帮助学员针对性提升复试综合能力。适合所有需要参与复试的用户。 |
| 复试英语口语指导 1v1(4 课时) | 1. 自我介绍(2 课时):定制英文自我介绍2. 英文问答(2 课时):口语回答问题训练模板 | 该课程主攻英语口语部分,可以快速提升学员在复试场景下的英语口语表达能力。适合所有需要参与复试的用户,若英语口语表达能力较弱,建议可针对性加课续时。 |
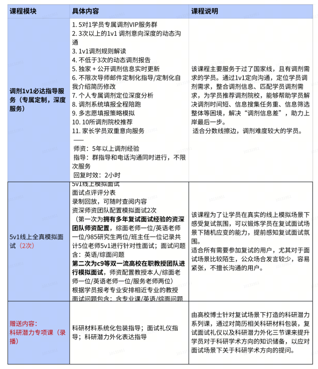
| 调剂 1v1(专属定制,深度服务) | 1. 5 对 1 学员专属调剂 VIP 服务群2. 3 次以上的 1v1 调剂意向深度动态沟通3. 1v1 调剂规则解读4. 不低于 3 次的动态调剂报告5. 独家 + 公开调剂信息实时更新6. 不限次导师邮件定制化指导 / 定制化自我介绍简历修改7. 个人专属调剂定位深度分析8. 调剂系统填报全程陪跑9. 多志愿填报策略模拟10. 10 所调剂院校推荐11. 家长学员双重意向服务师资:5 年以上调剂经验指导:群指导和电话沟通同时进行,不限次服务回复时效:2 小时 | 该课程主要服务于过了国家线,且有调剂需求的学员。通过 1v1 定向沟通,定位学员调剂需求,整合调剂信息、匹配学员调剂需求、为学员推荐调剂院校,能够帮助学员解决调剂时间短、信息搜集任务重、信息筛选整体等困境,解决 “调剂信息差”,助力上岸最后一步。适合分数线擦边,调剂难度较大的学员。 |
| 5v1 线上全真模拟面试(2 次) | 面试点评评分表、录制回放,可随时查阅内容师资配置:第一次:拥有多年复试面试经验的资深团队师资配置模拟面试 2 次(综面老师一位 / 英语老师一位 / 985 研究生两位 / 班主任一位记录共计 5 位老师 5v1 进行针对性面试;面试问题包含:英语 / 综面问题)第二次:c9 等双一流高校在职教授团队进行模拟面试,师资配置教授本人 / 综面老师一位 / 英语老师一位 / 服务老师两位;根据学员报考专业安排相近专业的教授;面试问题包含:含专业课 / 英语 / 综面问题 | 该课程为了让学员在真实的线上模拟场景下感受复试氛围,可以锻炼学员在复试面试场景下随机应变的能力,提前感知复试面试氛围。适合所有需要参加复试的用户,尤其对于面试场景比较陌生,公众场合发言较少,容易紧张,不擅长沟通的用户。 |
| 赠送内容:口语一周特训班(直播) | 五天口语特训大班课,布置口语内容 | 该课程主要是通过短期口语快速训练,来提升在综合面试场景下的英文口语表达能力。 |
| 赠送内容:科研潜力专项课(录播) | 科研材料系统化包装指导;面试礼仪指导;科研潜力外化表达指导 | 由高校博士针对复试场景下打造的科研潜力系列课,通过对简历相关科研材料包装、复试面试礼仪以及科研潜力外化三节课来提升学员对于科学学术方向的知识储备,以应对面试场景下关于科研学术方面的提问。 |
4. 宣传噱头
产品价值:“5 大独家权益,专业辅导 1v1 共 10 课时 + 综面 / 口语 1v1 共 10 课时 + 定制化方案 + 调剂 1v1 全程指导必达 + 未协议保障”
主打卖点:复试调剂双线作战,上岸保证,不过退费!
产品亮点:
a. 结果兜底协议:核心保障!若最终未录取上岸,按协议退费,真正零风险。
b. 大课时攻坚:专业课 + 公共课共计 20 课时 1v1,学到位为止,死磕到底。
c. 专属调剂老师:1v1 顾问全程搜信息、定策略,帮你抢调剂名额。
d. 还原模拟实战:教授级模拟面试,全方位锤炼,确保现场发挥。
4. 价格与保障机制
定价:21900
价格优惠:
| 产品名称 | 定价 | 老生 | 新生 | 三重福利 |
|---|---|---|---|---|
| 26 考研复试调剂 1v1 护航班 | 21900 | 18900(优惠 3000) | 19900(优惠 2000) | ①科研潜力专项课②赠送一周听力口语特训班③退费保障 |
(三)产品三:26 考研复试 1v1 定制班
1. 目标用户画像
核心人群:明确参与复试,但复试考核板块相对较弱,需要定向解决复试需求
核心诉求:“定向解决复试问题”—— 短期快速解决复试短板,掌握专业课复试重点、掌握综面指导、掌握英语口语等需求
2. 产品内容
| 产品名称 | 产品价值及用户需求 | 课程内容 | 课程保障 | 退费规则 |
|---|---|---|---|---|
| 26 考研复试 1v1 定制班(单点产品对应不同需求用户) | 面向用户:国家线出分后,明确自己需要进行复试的用户用户状态:对于复试的难点重点不清晰,存在复试信息差产品价值:定向解决复试需求,涵盖复试所有考核内容 | ①初复试衔接课②10 课时专业课 1v1③6 课时综面指导课 1v1④4 课时英语口语指导课 1v1⑤2 次全真模拟面试(两次均为资深教师团队面试) | 赠送福利①科研潜力专项课②英语口语一周特训班 | 退费规则:师资匹配到需要扣除师资占位费,每个师资 500 元,同时扣除课时费 400 元 / 课时,全真模拟面试开启,资深团队面试按照面试服务费 800 / 队扣除。退费后不再享受赠送福利。(C9 院校专业课 1v1 按照 700 / 课时退费,其它保持不变) |
3、课程内容
| 课程模块 | 具体内容 | 课程说明 |
|---|---|---|
| 初复试衔接课 | 即复用复试通关班内容:1. 复试口语 7.5H,短文朗读 & 自我介绍 / 常见问答 & 语音语调2. 复试听力 4.5H,短长对话 & 短篇新闻 / 听写技巧 & 讲座讲话3. 复试翻译 1.5H,常见素材 & 紧扣专业 / 拆分组合 & 通达翻译4. 综合面试 4.5H,复试流程 & 对症下药 / 简历梳理 & 问答策略福利部分:两次模拟面试随机连线 | 该课程为常识性的复试备考基础班,涵盖综合面试 / 英语口语 / 英语听力 / 翻译笔试等内容,同时涵盖两次课堂随机模拟面试连线课。能够帮助学员快速了解复试备考相关内容。建议新生报名后先自行学习该模块课程内容,本课程均为直播,app 配备相应资料。 |
| 复试专业课 1v1(10 课时) | 1. 个性评估(1 课时):专业能力与复试要求评估2. 专业拆解(2 课时):目标院校专业课复试全流程评分拆解介绍 / 专业课复试大纲拆解3. 专业深入(6 课时):核心考点精讲 / 复试重难点梳理 / 真题解析4. 专业问答(1 课时):模拟复试专业内容问答 | 该课程帮助学员匹配学员目标院校的学长学姐,聚焦专业课内容 “基础通关” 和 “深度拓展”,能够帮助学员快速了解专业课复试相关的知识内容。适合所有需要参与复试的用户,若初试专业课分数较低或对专业能力依然存在短板,建议可针对性加课续时。 |
| 复试综面 1v1(6 课时) | 1. 自我介绍(2 课时):定制中文自我介绍 / 常见问题应答训练2. 综合面试(2 课时):个人材料优化指导 / 面试表达与礼仪教学3. 综面思维指导(2 课时):自我能力表达凸显 | 该课程主攻综合面试,提炼个人优势,侧重常见面试应对的能力训练,同时包含定制化自我介绍以及综面常见问题应答训练,能够帮助学员针对性提升复试综合能力。适合所有需要参与复试的用户。 |
| 复试英语口语指导 1v1(4 课时) | 1. 自我介绍(2 课时):定制英文自我介绍2. 英文问答(2 课时):口语回答问题训练模板 | 该课程主攻英语口语部分,可以快速提升学员在复试场景下的英语口语表达能力。适合所有需要参与复试的用户,若英语口语表达能力较弱,建议可针对性加课续时。 |
| 5v1 线上全真模拟面试(2 次) | 面试点评评分表、录制回放,可随时查阅内容资深师资团队配置模拟面试 2 次(拥有多年复试面试经验的资深团队配置:综面老师一位 / 英语老师一位 / 985 研究生两位 / 班主任一位记录共计 5 位老师 5v1 进行针对性面试)面试范围:英语和综面板块内容 | 该课程为了让学员在真实的线上模拟场景下感受复试氛围,可以锻炼学员在复试面试场景下随机应变的能力,提前感知复试面试氛围。适合所有需要参加复试的用户,尤其对于面试场景比较陌生,公众场合发言较少,容易紧张,不擅长沟通的用户。 |
| 赠送内容:科研潜力专项课(录播) | 科研材料系统化包装指导;面试礼仪指导;科研潜力外化表达指导 | 由高校博士针对复试场景下打造的科研潜力系列课,通过对简历相关科研材料包装、复试面试礼仪以及科研潜力外化三节课来提升学员对于科学学术方向的知识储备,以应对面试场景下关于科研学术方向的提问。 |
| 赠送内容:口语一周特训班(直播) | 五天口语特训大班课,布置口语内容 | 该课程主要是通过短期口语快速训练,来提升在综合面试场景下的英文口语表达能力。 |
4. 宣传噱头
产品价值:“特训 + 实战模拟,8900 元 = 复试痛点精准解决 + 实战模拟”
主打卖点:定向击破复试痛点,实现复试精准得分!
产品亮点:
a. 定向解决:明确聚焦复试需求,如英语 1v1 定向解决英语复试问题,让备考更具针对性,避免无效投入。
b. 个性化 + 实战的极致性价比:一对一特训针对性强;口语特训班会 “一周五天带练;全真模拟采用 “5v1 面试 + 打分表 + 多维度点评”,全方位提升复试实战能力。
5. 价格与服务周期
价格设定核心策略:主打性价比,捕获明确的复试需求用户
定价:10900
价格优惠
| 产品名称 | 定价 | 老生 | 新生 | 赠送福利 |
|---|---|---|---|---|
| 26 考研复试 1v1 定制班 | 10900 | 8900(优惠 2000) | 9300(优惠 1600) | 英语口语一周特训班 |
(四)产品四:26 考研调剂 1v1 必达班
1. 目标用户画像
核心人群:有明确调剂需求的学员,制定调剂陪跑全程指导
核心诉求:“上岸为第一优先级”—— 能够获取调剂信息、指导调剂方向 / 帮助确定调剂目标,通过调剂上岸。
2. 产品内容
| 产品名称 | 产品价值及用户需求 | 课程内容 | 课程保障 | 退费规则 |
|---|---|---|---|---|
| 26 考研 1v1 调剂必达班 | 面向用户:分数过国家线,但和去年复试分数存在差距,明确需要进行调剂的用户;想要稳上岸的用户用户状态:调剂流程陌生、调剂规则不清晰、无法准确判断自己适合的调剂院校、搜集不到准确的调剂院校信息产品价值:1v1 调剂陪跑,明确调剂规则,匹配调剂院校,深度沟通指导调剂上岸,同时包含协议退费保障 | ①调剂 1v1 必达指导:1. 5 对 1 学员专属调剂 VIP 服务群2. 3 次以上的 1v1 调剂意向深度动态沟通3. 1v1 调剂规则解读4. 不低于 3 次的动态调剂报告5. 独家 + 公开调剂信息实时更新6. 不限次导师邮件定制化指导 / 定制化自我介绍简历修改7. 个人专属调剂定位深度分析8. 调剂系统填报全程陪跑9. 多志愿填报策略模拟10. 10 所调剂院校推荐11. 家长学员双重意向服务②5v1 全真模拟面试 2 次:全流程 5v1 模拟面试(2 次)& 面试总结打分表师资:均具备 5 年以上调剂经验指导:群指导和电话沟通同时进行,不限次服务回复时效:2 小时 | 双重福利:①科研潜力专项课②退费保障 | 1. 未过初试国家线且未开启任何服务,按照实际支付金额全额退费。2. 未过初试国家线,但已开启任何服务,按照实际支付金额退费 80%。3. 通过初试国家线,最终未收到任何一所院校复试面试通知,按照实际支付金额退费 50%。4. 通过初试国家线,最终未收到任何一所院校的待录取通知,按照实际支付金额退费 20%。5. 调剂上岸后,未消耗 1v1 课时默认消耗完毕,不支持退费,同时不触发双重协议保障 |
3、课程内容
| 课程模块 | 具体内容 | 课程说明 |
|---|---|---|
| 调剂 1v1 必达指导服务(专属定制,深度服务) | 1. 5 对 1 学员专属调剂 VIP 服务群2. 3 次以上的 1v1 调剂意向深度动态沟通3. 1v1 调剂规则解读4. 不低于 3 次的动态调剂报告5. 独家 + 公开调剂信息实时更新6. 不限次导师邮件定制化指导 / 定制化自我介绍简历修改7. 个人专属调剂定位深度分析8. 调剂系统填报全程陪跑9. 多志愿填报策略模拟10. 10 所调剂院校推荐11. 家长学员双重意向服务师资:5 年以上调剂经验指导:群指导和电话沟通同时进行,不限次服务回复时效:2 小时 | 该课程主要服务于过了国家线,且有调剂需求的学员。通过 1v1 定向沟通,定位学员调剂需求,整合调剂信息、匹配学员调剂需求,为学员推荐调剂院校,能够帮助学员解决调剂时间短、信息搜集任务重、信息筛选整体等困境,解决 “调剂信息差”,助力上岸最后一步。适合分数线擦边,调剂难度较大的学员。 |
| 5v1 线上全真模拟面试(2 次) | 面试点评评分表录制回放,可随时查阅内容资深师资团队配置模拟面试 2 次:第一次:拥有多年复试面试经验的资深团队(综面老师一位 / 英语老师一位 / 985 研究生两位 / 班主任一位记录共计 5 位老师 5v1 进行针对性面试;面试问题包含:英语 / 综面问题)第二次:c9 等双一流高校在职教授团队进行模拟面试(师资配置教授本人 / 综面老师一位 / 英语老师一位 / 服务老师两位;根据学员报考专业安排相近专业的教授;面试问题包含:含专业课 / 英语 / 综面问题) | 该课程为了让学员在真实的线上模拟场景下感受复试氛围,可以锻炼学员在复试面试场景下随机应变的能力,提前感知复试面试氛围。适合所有需要参加复试的用户,尤其对于面试场景比较陌生,公众场合发言较少,容易紧张,不擅长沟通的用户。 |
| 赠送内容:科研潜力专项课(录播) | 科研材料系统化包装指导;面试礼仪指导;科研潜力外化表达指导 | 由高校博士针对复试场景下打造的科研潜力系列课,通过对简历相关科研材料包装、复试面试礼仪以及科研潜力外化三节课来提升学员对于科学学术方向的知识储备,以应对面试场景下关于科研学术方向的提问。 |
3. 宣传噱头
产品价值:“5 对 1VIP 服务群 + 3 次以上 1v1 深度沟通 + 调剂系统填报全程陪跑,另加退费保障,助力上岸”
主打卖点:专属定制化服务、深度信息整合、精准院校匹配、多次模拟测试。
产品亮点:
a. 全流程定制化调剂服务:5 对 1VIP 服务群 + 3 次以上 1v1 深度沟通 + 调剂系统填报全程陪跑,从需求定位到志愿填报,全环节定制化解决学员调剂难题。
b. 信息与资源双重壁垒:独家 + 公开调剂信息实时更新,不少于 3 次动态调剂报告,10 所适配院校精准推荐,帮学员在调剂信息中抢占上岸先机。
c. 保障 + 实战双向赋能:2 次全流程 5v1 模拟面试 + 打分表反馈 + 多志愿填报策略模拟,同时退费保障。
d. 服务颗粒度精细:5 年以上调剂经验师资 + 指导不限次服务(最晚 2 小时回复),服务涵盖导师邮件定制、简历个性化修改等,真正实现专属定制。
4. 价格与服务周期
价格设定核心策略:全程陪跑,提升用户价值感
定价:14900
价格优惠:
| 产品名称 | 定价 | 老生 | 新生 | 双重福利 |
|---|---|---|---|---|
| 26 考研调剂 1v1 必达班 | 14900 | 11900(优惠 3000) | 12900(优惠 2000) | ①科研潜力专项课②退费保障 |
三、相关内容
(一)销售售卖价格 & 产品对比表
1、产品横向对比表:
| 产品内容 \ 产品名称 | 26 考研复试 1v1 抢先班 | 26 考研复试调剂 1v1 护航班 | 26 考研复试 1v1 定制班 | 26 考研 1v1 调剂必达班 |
|---|---|---|---|---|
| 定价 | 7980 | 21900 | 10900 | 14900 |
| 老生优惠价格 | 5980 | 18900 | 8900 | 11900 |
| 新生优惠价格 | 6380 | 19900 | 9300 | 12900 |
| 专业课 1v1(400 / 课时) | 6 课时 | 10 课时 | 10 课时 | - |
| 综面 1v1(400 / 课时) | 2 课时 | 6 课时 | 6 课时 | - |
| 复试英语 1v1(400 / 课时) | 2 课时 | 4 课时 | 4 课时 | - |
| 资深团队模拟面试(1200) | 1 次 | 1 次 | 2 次 | 1 次 |
| 985/211 高校教授模拟面试(4800) | - | 1 次 | - | 1 次 |
| 初复试衔接课(699) | √ | √ | √ | - |
| 1v1 调剂必达指导(9800) | - | √ | - | √ |
| 赠送福利:调剂定向指导服务(2400) | √ | - | - | - |
| 赠送福利:科研专项潜力课(980) | - | √ | √ | √ |
| 赠送福利:一周口语特训班(1200) | - | √ | √ | - |
| 产品总价值 | 8299 | 26679 | 13279 | 17000 |
| 产品内容价值 | 5899 | 24499 | 11099 | 15800 |
| 产品赠送价值 | 2400 | 2180 | 2180 | 1200 |
| 产品名称 | 定价 | 课程内容 | 课程保障 / 福利 |
|---|---|---|---|
| 26 考研复试 1v1 抢先班(国家线出分前主推,出分后下架) | 7980 | ①初复试衔接课②6 课时专业课 1v1(解决专业课问题)③2 课时综面指导课 1v1(解决综合面试和材料包装问题)④2 课时英语口语指导课 1v1(解决英语面试问题)⑤1 次全真模拟面试 5v1(解决面试场景化问题)复试通关班课程:10 课时专业课 1v1、6 课时综面指导 1v1、4 课时英语指导 1v1、1v1 复试 & 调剂全程陪跑 | ①初试不过退费:若初试分数未达报考目标院校专业所在地区国家线分数要求,享受退课线 + 1v1 服务未开启全额退费,即初试不过 1v1 服务未使用全额退费②赠送福利:调剂定向指导服务包1. 国家线出分后,1v1 调剂意向沟通2. 1v1 调剂规则解读3. 调剂报告 1 份4. 调剂信息群每日更新(同专业大类群容量 30 人)5. 自我介绍简历 / 导师邮件等信息资料模板 |
| 26 考研复试调剂 1v1 护航班 | 21900 | 1v1 调剂必达指导:1. 5 对 1 学员专属调剂 VIP 服务群2. 3 次以上的 1v1 调剂意向深度动态沟通3. 1v1 调剂规则解读4. 不低于 3 次的动态调剂报告5. 独家 + 公开调剂信息实时更新6. 不限次导师邮件定制化指导 / 定制化自我介绍简历修改7. 个人专属调剂定位深度分析8. 调剂系统填报全程陪跑9. 多志愿填报策略模拟10. 10 所调剂院校推荐11. 家长学员双重意向服务5v1 全真模拟面试 2 次:全流程 5v1 模拟面试(资深师资团队 1 次;教授师资团队 1 次)& 面试总结打分表师资:5 年以上调剂经验指导:群指导 + 电话沟通(不限次)回复时效:2 小时 | 三重福利:①科研潜力专项课②赠送一周听力口语特训班③退费保障:1. 初试未过国家线且未开启服务,全额退费2. 初试未过国家线但已开启服务,退费 80%3. 过国家线未收到复试通知,退费 50%4. 过国家线未收到待录取通知,退费 20% |
| 26 考研复试 1v1 定制班(国家线出分后主推,对应复试需求用户) | 10900 | ①初复试衔接课②10 课时专业课 1v1③6 课时综面指导课 1v1④4 课时英语口语指导课 1v1⑤2 次全真模拟面试 5v1(资深师资团队配置) | 赠送双重福利:①科研潜力专项课②赠送一周听力口语特训班 |
| 26 考研 1v1 调剂必达班 | 14900 | 调剂 1v1 必达指导服务:1. 5 对 1 学员专属调剂 VIP 服务群2. 3 次以上的 1v1 调剂意向深度动态沟通3. 1v1 调剂规则解读4. 不低于 3 次的动态调剂报告5. 独家 + 公开调剂信息实时更新6. 不限次导师邮件定制化指导 / 定制化自我介绍简历修改7. 个人专属调剂定位深度分析8. 调剂系统填报全程陪跑9. 多志愿填报策略模拟10. 10 所调剂院校推荐11. 家长学员双重意向服务5v1 全真模拟面试 2 次:全流程 5v1 模拟面试(资深师资团队 1 次;教授师资团队 1 次)& 面试总结打分表师资:5 年以上调剂经验指导:群指导 + 电话沟通(不限次)回复时效:2 小时 | 双重福利:①科研潜力专项课②退费保障:1. 初试未过国家线且未开启服务,全额退费2. 初试未过国家线但已开启服务,退费 80%3. 过国家线未收到复试通知,退费 50%4. 过国家线未收到待录取通知,退费 20% |
(二)产品内容介绍展示
1、初复试衔接课 18h(直播)
特点:
整合专业课 / 综面 / 口语核心常识课程
搭建完整复试备考体系,不用再零散找资料
| 内容 | 具体介绍 |
|---|---|
| 复试口语(7.5h) | 短文朗读 & 自我介绍常见问答 & 语音语调 |
| 复试听力(4.5h) | 短长对话 & 短篇新闻听写技巧 & 讲座讲话 |
| 复试翻译(1.5h) | 常见素材 & 紧扣专业拆分组合 & 通达翻译 |
| 综合面试(4.5h) | 复试流程 & 对症下药简历梳理 & 问答策略 |
2、专业课 1v1
特点:
1V1 定制辅导,深度拆解复试核心考点
吃透院校信息与专业逻辑,全面筑牢应试根基
| 课程类型 | 6 课时专业课 1v1(基础)适用班型:抢先班 | 10 课时专业课 1v1(深入)适用班型:定制班、必达班、护航班 |
|---|---|---|
| 课程内容 | 1. 专业拆解(1 课时)专业课复试大纲拆解2. 专业深入(4 课时)核心考点精讲3. 专业问答(1 课时)模拟复试专业内容问答 | 1. 个性评估(1 课时)专业能力与复试要求评估2. 专业拆解(2 课时)目标院校专业课复试全流程评分拆解介绍专业课复试大纲拆解3. 专业深入(6 课时)核心考点精讲复试重难点梳理真题解析4. 专业问答(1 课时)模拟复试专业内容问答 |
3、综合面试1v1
特点:
深度挖掘个人特质,全维度材料包装
全场景综面应答训练,精细化预判优化答题逻辑
| 课程类型 | 2 课时综面 1v1(基础)适用班型:抢先班 | 6 课时综面 1v1(深入)适用班型:定制班、必达班、护航班 |
|---|---|---|
| 课程内容 |
|
|
4、复试英语1v1
特点:
精修英文自我介绍+专业话题表达
全覆盖英语问答场景,从容应答稳拿高分
| 2 课时英语 1v1(基础) | 4 课时英语 1v1(定制) | |
|---|---|---|
| 适用班型:抢先班 | 适用班型:定制班、必达班、护航班 | |
1、基础英语(2课时) 英文自我介绍 口语回答问题模板训练 | 1. 自我介绍(2 课时) 定制英文自我介绍 2. 英文问答(2 课时) 口语回答问题训练模板 |
5、调剂定向指导服务vs调剂1v1必达指导对比
| 调剂定向指导服务 | 1v1 调剂必达指导服务 |
|---|---|
师资:2 年以上调剂经验 指导:群指导为主,1v1 电话沟通 1 次,群内每日同步最新调剂信息 |
师资:5 年以上调剂经验 指导:群指导和电话沟通同时进行,不限次服务 回复时效:2 小时 |
6、调剂 1v1 服务流程图(调剂 1v1 必达指导)
特点:
精准定位,从 “盲目投递” 到 “靶向出击”
信息壁垒,一手资源,比别人快 3 步
全程陪跑,从细节到内容,不留下任何疏漏
流程节点:
拉群沟通:
第一次调剂定位分析沟通:
调剂信息辅助判断:
第二次动态调剂定位沟通:
个人材料修改:
7、科研潜力专项课3h(录播)
| 课程 | 内容介绍 |
|---|---|
| 科研材料系统化包装指导 | 简历优化课,针对性打磨考研简历,突出科研 / 实习与报考专业的关联性,教你量化成果、规避空洞表述。 |
| 面试礼仪指导 | 面试礼仪课,覆盖服装搭配、肢体语言、沟通技巧、入场退场全流程,打造专业得体形象。 |
| 科研潜力外化表达指导 | 学术问答课,指导梳理科研经历,教你结合项目案例回答专业问题,精准匹配院校研究方向。 |
8、一周口语特训课(直播授课)
| 课程 | 内容介绍 |
|---|---|
| 纯正口音速成 | 纠正英复试语音误区,快速变身发音达人 |
| 流利语句实练 | 提高英语句子及段落的流畅性,增强表达效果 |
| 自信表达强化 | 规避自我介绍常见误区,实现表达目的 |
| 话题语料积累 | 积累练习常见问题语料,以不变应万变 |
| 问答障碍攻克 | 常见英文复试问题汇总,实战技术加持 |
9、5v1 全真模拟面试
服务动作:由具备多年学术和指导经验的多类教授进行模拟面试指导,高度还原真实导师的提问风格与压力气场。
反馈表:《复试面试反馈表》,重点关注知识盲区、逻辑漏洞及临场应变能力。
稀缺性:模拟最高标准的学术拷问,暴露学员在真实考场中可能遭遇的极限挑战,实现有效的 “先行准备”。
特点:
复刻院校真实复试场景,沉浸式感受面试节奏
资深师资团队一面评估,高校教授团队二面权威把关
专属评估报告深度剖析优缺点,定制改进方案
| 对比项 | 资深教师团队配置模拟面试 | 985/211 高校导师教授团队配置模拟面试 |
|---|---|---|
| 人数配置 | 5v1 | 5v1 |
| 师资配置 | 综面老师 / 英语老师 / 985 研究生 / 985 研究生 / 班主任 | 高校教授 / 综面老师 / 英语老师 / 985 研究 / 班主任 |
| 面试内容覆盖 | 全流程模拟 + 综面问题 + 英语问题 | 全流程模拟 + 专业课问题 + 综面问题 + 英语问题 |
四、服务流程
1. 咨询与报名阶段
明确需求:明确考生初试情况、核心需求(仅复试 / 复试 + 调剂)、预算范围,匹配对应产品。
报名课程:签订服务协议,明确课程内容、费用、退费规则及双方权利义务;同步收集考生基础信息(目标院校专业、初试科目、联系方式)发送班主任。
开课:报名后即开通线上课程权限,产品包含课程及赠送板块均在 app 展示在一个课包内。
2. 师资匹配阶段
匹配周期:初试结束以后,报名后 2 个工作日内启动师资匹配,匹配周期为十四个工作日(特殊院校如 C9/31 所独立院校需匹配周期延长),报名早则匹配师资早,预留师资名额。
匹配规则:专业课 1v1 优先匹配目标院校直系硕士学长 / 学姐(需提供研究生证验证),综面 / 口语师资优先匹配 3 年以上复试辅导经验的讲师,调剂指导师资具备 5 年以上调剂指导经验。
师资确认:同步师资简历,确认后锁师师资档期。
3. 课程开展阶段
初试后 - 国家线出分前:启动复试基础学习,考生自行学习初复试衔接课(口语 / 听力 / 综面常识)线上课程,逐步开启综面 1v1、英语 1v1、专业课 1v1 的课消。
大班课消课安排:报名后自行听初复试衔接课
一对一消课节奏:综面 v1 - 英语 v1 - 专业课 1v1(建议国家线出分前复试板块课程整体消课进度在 40% 左右)
国家线出分后:
调剂定向服务:出分后可预约 1v1 电话沟通,开启调剂定向指导服务。
模拟面试服务:根据面试师资排期同步,提前预约时间,开启全真模拟面试,根据模拟反馈调整辅导重点;
调剂 1v1 服务:启动调剂服务(1v1 意向沟通、调剂规则解读、调剂报告生成、1v1 指导服务),
调剂冲刺阶段
调剂陪跑:调剂系统开放前,完成 3 次以上 1v1 调剂定位沟通,确定 “冲稳保” 志愿组合;系统开放后,全程指导志愿填报,实时跟进院校复试通知。
售后与退费阶段
结果跟进:考生收到拟录取通知后,回收入取信息;未录取考生按协议启动退费流程,详细退费流程根据协议进行。
协议退费:调剂 1v1 必达班、复试调剂 1v1 护航班协议退费部分时间在 5 月初,根据提交信息进行审核,具体细节见合同内。
五、师资介绍
1. 专业课 1v1 师资
资质要求:
学历:目标院校直系硕士(需提供研究生证、录取通知验证);
经验:至少 1 年专业课复试辅导经验,有过复试辅导学员经历;
能力:熟悉目标院校复试大纲(含笔试 / 面试重点)、掌握 “院校隐性考点”(如导师论文、近期科研项目),能提供真题回忆版及备考笔记。
筛选流程:简历初筛→1v1 试讲(模拟复试辅导场景)→背景核查(学历真实性 / 辅导案例验证)。
2. 综面 / 英语口语师资
综面师资:
背景:资深考研辅导讲师(5 年以上综面辅导经验);
优势:擅长提炼学员个人优势(如跨专业学员的实践经历、二战学员的备考改进),掌握 “应答逻辑框架”(观点 + 论据 + 总结),能针对性解决 “表达混乱”“优势模糊” 问题。
英语口语师资:
背景:五年 + 考研英语授课及面试经验;
优势:熟悉考研复试口语题型(自我介绍、专业术语问答、日常话题讨论)。
3. 调剂指导师资
资质要求:5 年以上考研调剂辅导经验,熟悉全国院校调剂规则(如 “双非本能否调剂 211”“跨专业调剂限制”);
资源优势:能够第一时间搜集到相关的 “调剂信息”,能通过历史数据(近 3 年调剂分数线 / 报录比)精准匹配适配院校;
服务能力:2 小时内响应学员咨询,可提供 “家长 - 学员双沟通”,缓解调剂焦虑。
| 学科类别 | 调剂定向指导服务师资 | 1v1 调剂必达指导师资 |
|---|---|---|
| 总体优势 | 【师资特色】作为新生代调剂负责老师,充满活力与激情,“超长待机” 不易断联,思维方式贴近新时代考生,言语表达活泼、通俗易懂、具有亲和力,与同学没有代沟。 【专业保障】各位老师均毕业于优秀院校,并参加本机构内部培训和教研活动,平均教龄 2-3 年左右,熟知调剂流程,面对多种调剂状况可第一时间提供妥善处理办法。 【学员反馈】“感觉老师随时在线,总能找到人”“调剂方案很准,根据老师建议最终跨专业上岸”“他们比我自己还着急,说了好多调剂各阶段注意事项”…… |
深耕调剂领域 5 年以上,能精准解读历年考研调剂政策变化、院校招生偏好(如大小年规律、专业缺口波动),避免学生因信息差错失机会,尤其擅长预判 “冷门优质名额”,让分数价值最大化。 2. 问题解决:经验就是 “避坑指南” 5 年以上累计处理过各类复杂调剂场景(如分数擦线、跨专业调剂、复试时间冲突等),能快速定位学生核心问题,直接给出经实践验证的解决方案,帮学生绕过流程误区、复试雷区,少走 80% 的弯路。 3. 院校资源与沟通:对接更高效 长期与多所院校招生办保持有效沟通,熟悉不同院校的调剂审核节奏、复试侧重点,能更精准地帮学生匹配 “对胃口” 的院校,甚至在关键节点(如材料补充、复试答题)提供更具针对性的指导,提升成功率。 4. 心态与规划:不止 “上岸”,更谋长远见过大量学生的调剂焦虑与选择困境,既能用 5 年以上的成功案例帮学生稳定心态,也能结合学生的分数、专业基础,推荐真正合适的院校与方向。 |
4. 模拟面试师资
组成结构:“资深讲师 + 高校教授” 双团队
1 次模拟面试即资深讲师,团队配置为 5v1,1 位资深综面老师,1 位资深英语老师,2 位 985 高校研究生,1 位会议记录老师。资深团队模拟面试内容包含综面内容和英语内容。
2 次模拟面试即 “资深讲师 + 高校教授” 双团队,第二次面试的高校教授团队需来自 985/211 高校教授,比如清华大学等师资。高校教师团队模拟面试内容包含专业课内容、综面内容和英语内容。
考核标准:熟悉复试评分体系(如专业课问答占比 40%、逻辑表达占比 30%),能出具 “多维度打分表”(含优点 / 改进建议),模拟真实面试压力场景(如挑战性提问)。





























